1688这个免费流量位 90%商家没用好。 关键在定期轮换!
-在1688店铺的后台,有一个看似熟悉却常被忽视的功能——「镇店之宝」。许多商家对其“无感”,要么随意设置,要么设置后便永久遗忘。
这恰恰意味着,你正在浪费一个免费的、带有流量加权的珍贵位置。今天,我们就来重新认识它,并掌握正确的使用方法。
一、 本质还原:它到底是什么?
官方定义很明确:

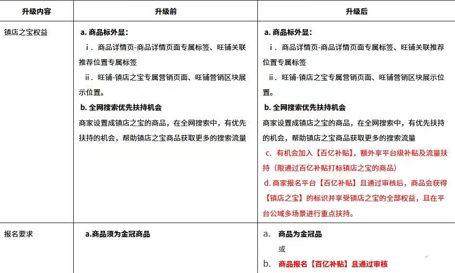
说人话就是,平台为你的商品提供一个 “专属尊贵标” ,并给予 额外的搜索和推荐流量倾斜。目的是帮你把优质商品更快地推成爆款。
二、 核心规则:你有几个位置?谁能上车?
1. 位置数量:非人人平等。你的店铺L等级越高、是实力商家或超级工厂等,获得的“镇店之宝”席位就越多。这本质上是平台对优质店铺的额外资源扶持。
2. 入驻门槛(重要更新!):传统路径:商品需达到 “金冠品” 等级。新增捷径(12月15日已生效):通过 “百亿补贴” 审核的商品,也可直接加入,且不占用原有名额!这是一个重大利好,为潜力商品开辟了快速通道。

三、 最大误区:你的“镇店之宝”选对了吗?
绝大多数商家效果不佳的根源在于 “设而不管” 。常见的错误是:
主观选择:按个人喜好或利润高低来选。
一劳永逸:设置后数月不做更换。
请记住:「镇店之宝」的两个核心权益是“外显标志”和“流量加权”。 这意味着,你必须将这两个权益赋予你店铺里 当下最有可能承接流量、并转化为销量的商品。
四、 关键策略:动态管理,让流量位价值最大化正确的做法不是“设置”,而是 “运营”。你需要建立一个动态管理机制:
1.精选入选商品:不是“你想推谁”,而是 “数据证明谁正在受市场欢迎”。定期从店铺商品中,筛选出近期访客、询盘、转化数据增长最快的“尖子生”。
2.定期复盘轮换(核心!):商品的生命周期和流量会变化。你必须定期(如每两周)检查所有“镇店之宝”商品的流量与转化数据。
数据下滑者:果断移出,让出宝贵位置。
数据上升者:立即补充进入。
目标结果:确保你的几个“镇店之宝”席位,永远被店铺里 实时数据排名最靠前的一批商品 所占据。形成一个 “优质商品 → 获得加权 → 数据更好 → 持续占据席位” 的良性循环。
行动清单:立即优化你的“镇店之宝”
✅ 进入后台,查看你拥有的席位数量。
✅ 盘点店内商品,根据 近7天真实数据(访客、转化),选出Top潜力商品。
✅ 替换掉当前席位中所有数据平庸或下滑的商品。
✅ 在日历上设置提醒,每周重复一次步骤2和3。
让“镇店之宝”成为你店铺的“爆款孵化器”和“流量放大器”,而不是一个沉寂的装饰标签。从今天开始,用数据说话,动态运营,你会发现这个免费工具带来的惊喜。


请先 登录后发表评论 ~