阿里1688突然调整,开始给商家猛砸流量


ONE
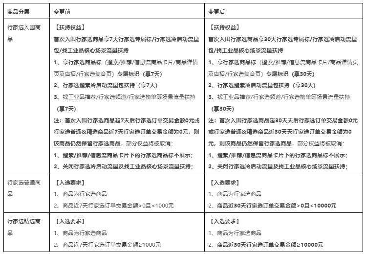
1688行家选将升级,流量扶持周期大幅延长
近日,1688平台宣布了一项重大调整。
自3月17日起,1688行家选将对商品成长体系进行升级,主要涉及普通和精选商品的入选门槛,以及相应商品的流量扶持周期。
1688行家选,作为平台为工业市场买家挑选的高品质厂货项目,旨在优化买家服务体验,提供具价格优势的货源,从而缩短采购决策时间,提高采购效率。
商家要想进入行家选,需确保商品在质量、价格竞争力、服务保障等方面达到标准。
此次规则变动中,新入围行家选的商品将享受到更长时间的流量扶持,原本的7天延长至30天。

具体的扶持措施涵盖了多个方面,包括授予行家选商品特有的标识(应用于搜索结果、推荐列表、信息流商品卡片、商品详情页以及店铺招牌和行家选集合页面)。
提供行家选搜索的初始流量包支持,以及在找工业品推荐、行家选频道、行家选榜单等多个场景下的流量扶持。
然而,随着流量扶持周期的扩展,入选的标准也随之提升。
调整后的行家选普通商品的订单交易金额上限提高,由原先7天内的1千元增至30天内的1万元。
行家选精选商品的订单交易金额下限也由7天至少1千元提升至30天至少1万元。
提高门槛意味着将筛选出更具市场竞争力和消费者需求的商品。
这确保了进入行家选的商品在质量和服务上更具竞争力,进而增强买家的信任和满意度。
为了配合这一变化,平台将为符合新标准的商品提供更持续的流量支持,助力它们获得更持久的曝光和销售机会。
此外,平台还将根据商品的表现和增长潜力,实施差异化的流量扶持策略,促进优质商品的快速成长。

观察行家选普通商品与精选商品的扶持政策,两者均能获得行家选商品的独家标识、在找工业品关键场景下的流量支持、直接晋升为金冠商品的资格,以及行家选专享的晚发必赔红包(由平台出资)。
此外,这两种商品还能分别享受到初级和高级的行家选搜索流量扶持,而精选商品更可获得额外的镇店之宝配额扶持。
随着扶持政策的优化,商家将有机会获得更显著的曝光,但这也意味着商家需要达到更严格的标准。
为了符合更高的入选门槛,商家须持续提高商品质量和服务水平,这有助于激发买家的购买欲望,从而提升销售转化率。
TWO
1688需要更多优质货品
在最近的一两年里,电子商务领域的领头羊们纷纷采取低价策略,谁的售价更低,谁就能获得更多的流量支持,导致平台上的商家陷入了低价竞争的恶性循环,这反映出行业竞争已达到炽热化阶段。
随着生意难度的增加,商家不可避免地开始牺牲产品质量以降低成本,参与价格战。要打破电商增长瓶颈,首先需要提高产品的性价比,优化消费者的购物体验。
在此背景下,1688升级了行家选商品成长体系,这有助于促使工厂提高产品质量和服务水平,从而增强平台的竞争力。
值得一提的是,1688平台汇聚了超过一百万的源头厂商,其中工厂数量超过六十万家。
与此同时,1688的买家数量也从两年前的6500万增长到了9600万,付费买家会员数量突破了1000万。
平台庞大的买家基数对商品质量提出了更高的要求。
在理性消费时代,性价比高的产品更受终端消费者的欢迎。
同时,B端买家也将性价比作为选购商品的首要标准。
显然,1688正紧随行业潮流,激励商家推出更多高品质商品。去年11月,1688在郑州机场设立了河南选品中心,这也是全球首个在机场设立的1688选品中心,吸引了全国各地的优质源头商品。

紧接着,1688接连在各地开设选品中心,目前在全国共有10家。
其中温州选品中心建筑面积达15000多平方米,其规模目前为全国最大。
相比线上盲选,1688开设线下选品中心,可以让消费者直接观察实物,甚至上手触摸样品,有利于小B买家便捷高效地筛选货品,节省了大量时间、精力、采购成本。
当然,随着电商行业竞争加剧,1688不再满足于一亩三分地,不局限于只做B端业务,还将步子跨到了C端,大力引入C端流量。
2023年,1688推出了1688严选和PLUS会员店,其中,1688严选主要服务于中小零售商和创业者,而PLUS会员店则主要服务于个人自用或家庭采购需求的消费者。
去年上半年,1688启动全面入淘,前期先开设严选淘宝店、企业自采天猫店以及工业行家选天猫店三家店铺,并在淘宝推出1688严选贴牌的源头厂货,直接将货源直连淘宝的C端消费市场。
此外,1688还推出了契合C端的服务,比如0元下单、一件包邮和退货包运费等。
显然,1688规则的调整,是为了适应C端市场小批量、个性化需求的特点,提高灵活性和响应速度。
而通过做C端生意,1688可以吸引更多的个人消费者,从而扩大其客户基础和市场影响力。
另外,1688还将业务扩展到更多海外市场。据1688商人圈消息,2024年1688跨境生意订单规模同比增长超70%,海外本地用户订单增长超50%。
据悉,1688计划在越南、哈萨克斯坦、乌兹别克斯坦等地建立海外仓,并设立选品中心,将符合当地市场需求的商品引入海外市场,与当地机构和平台实现无缝对接。
2025年,1688目标进入海外15个国家和地区,打开共建“一带一路”国家市场,实现源头厂货通全球。
上个月月初,1688启动“产业带强势复苏”招商活动,并在会上发布了五大招商举措,总结起来就是聚焦生意增长和降本增效,其中聚焦生意的一个方式就是“走出去”。
同时,1688还确定了出海、分销、定制、厂牌、线下等新的生意赛道。可见,1688正在积极探索新的增长空间。
THREE
性价比时代,源头厂货成为香饽饽
在电商领域,价格战已成为主流趋势,低价成为了商家和平台吸引顾客的关键因素。
那么,如何在保证质量的前提下,向消费者提供价格实惠而品质不减的商品呢?
源头厂货可能是一个理想的解决之道。
其优点在于缩短了商品流通的中间环节,减少了流通成本,从而使消费者能够以更优惠的价格购得商品。
此外,与厂家直接合作,可以更有效地监督生产过程和质量标准,保障每一件商品都能满足预期的品质要求。
目前,众多平台正积极与源头厂商建立合作关系。
去年7月,淘工厂推出了“厂牌”官方标志,为优质的产业带厂商提供“厂牌”标志的标注,以及定制化的专属权益和流量支持。
通过对符合特定标准的优质厂商进行官方认证并提供流量扶持,淘宝能够引入更多价格合理且品质上乘的商品。

京东同样从源头厂商那里获得了显著的利益。
例如,京喜自营官方店通过与源头工厂及白牌商家携手,采取直接采购和工厂直发的模式,有效减少了中间环节的费用,从而通过降低成本来赋予商品价格上的优势。
近年来迅速崛起的京东采销,也是通过直接与源头商家建立联系,以放大其价格优势。再加上优质服务的加成,京东采销得以在激烈的竞争中脱颖而出。
显而易见,在当前追求性价比的时代,源头厂货变得极为抢手。众多电子商务平台正积极开发源头厂货所蕴含的新商机。
·END·
微信公众号 : 金迅博科技
小红书: 金小博
扫码关注,获取更多资讯哦~



请先 登录后发表评论 ~